[국외발신] 관세징수과? 게다가 금액은 모두 924,699원. 정말 성의 없는 피싱이네요.
지난주 목요일 관세징수과라는 곳에서 문자를 받았습니다. 수입세 안내라며 저에게 924,699원을 징수조치하겠다는 내용이더라고요.

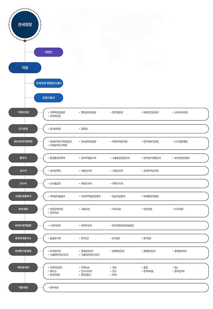
그런데 문자에 웃긴 포인트가 많네요. 일단 관세청에는 관세징수과라는 조직이 없고요. 아니 다른 건 다 떠나서 관세청에서 보내는 문자가 [국외발신]이라고 쓰여 있는 게 어이가 없잖아요. 전 순간 제가 외국에 나와 있는 건가? 했다니까요. 그리고 이상하게 동일한 금액 924,699원. 관세징수과, 관세청 관세징수과, 수입세 미납 등으로 검색을 해 보시면 관세청에 직접 문의한 글도 보이고 여러 커뮤니티에서 이야기하는 글들을 찾아볼 수 있는데요. 신기하게도 제가 확인한 모든 관세징수과 피싱 문자의 금액이 924,699원으로 동일합니다. 랜덤 함수라도 돌려서 다르게 해야지 이것들이 정말 성의가 없다는 걸 알 수 있죠.
작년에 부고 문자 스미싱 한 놈들 때문에 열받은 게 아직도 남아 있는데 하~ 이런 놈들 싹 다 잡아야 되는데 말이죠. 🤬
부고 문자 스미싱 정말 조심하세요. 하~ 이 새끼들 어떡하지? 🤬
어제 집에 난리가 났습니다. 아내한테 문자 확인해 보라고 전화가 와서는 "아버님 폰 해킹 당했나 봐"라고 하더라고요. 이게 뭐지?라는 생각에 확인 못한 문자를 살펴봤더니 아버지한테 이런 문
damduck01.com
아무튼 부고 문자도 그렇고 관세징수과 관세 미납/체납 문자도 그렇고 그냥 이런 거 보이면 신경 쓰지 말고 지워 버리세요.
그럴 일 없겠지만 미납 세금이 정말 있다면 나라에서 어떻게든 받아내지 이렇게 문자 한 통 보내고 협박하지는 않을 거예요. 🙂
아! 그리고 제가 혹시 있는데 없다고 한 걸까 봐 관세청 사이트에서 찾아본 관세청 조직도 첨부합니다. 관세징수과라는 조직은 없는 게 확실합니다. ㅋ
